Instance Verification Kit (IVK)
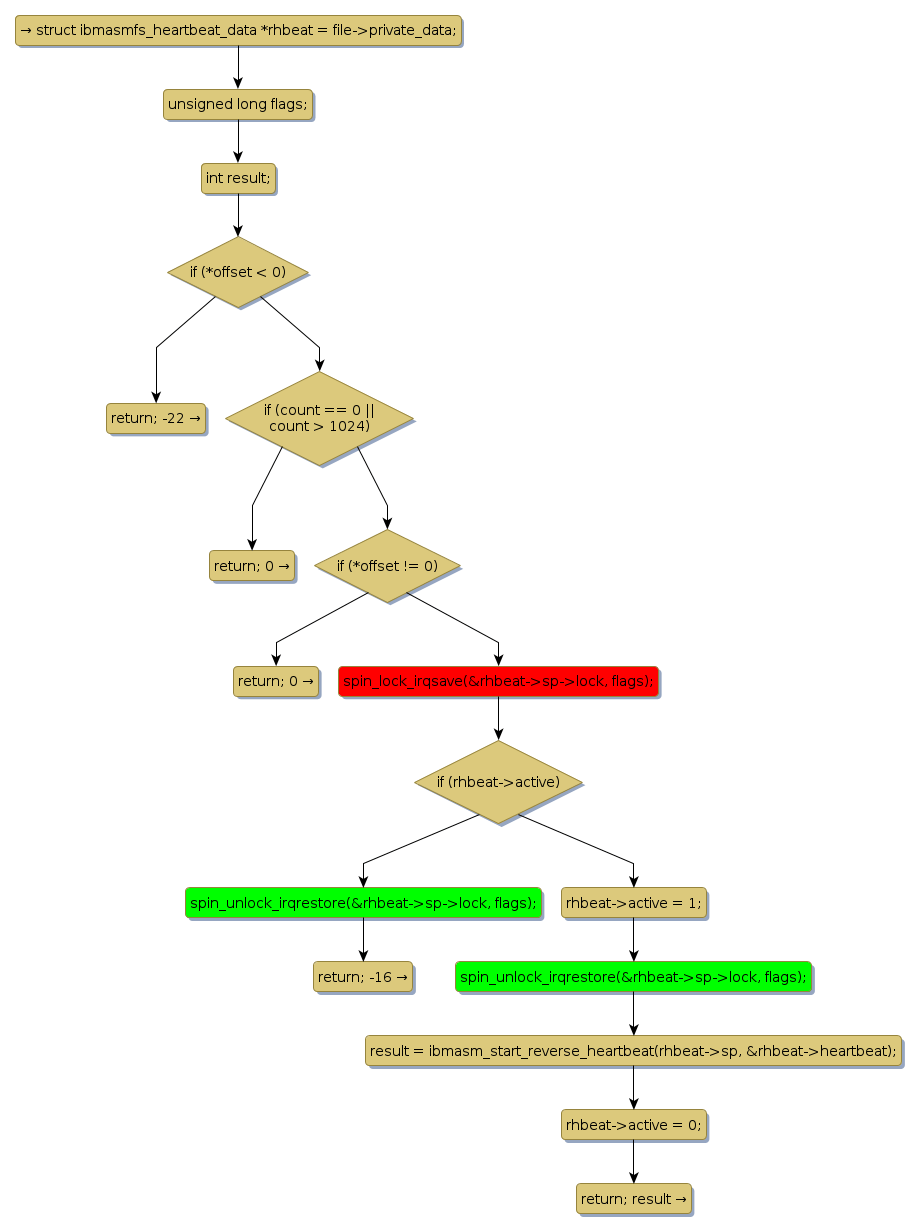
spin lock @ [11227+44+/linux-3.19-rc1/drivers/misc/ibmasm/ibmasmfs.c]
Instance Signature: lock
|
The Matching Pair Graph:
|
|
Function Name
|
Control Flow Graph (CFG)
|
Events Flow Graph (EFG)
|
Source Correspondence
|
|
r_heartbeat_file_read
|
|
|
[10872+21+/linux-3.19-rc1/drivers/misc/ibmasm/ibmasmfs.c]
|